백엔드 엔지니어 이재혁
[MSA 전환기] Day 1 - 설계, API Gateway 만들기 본문
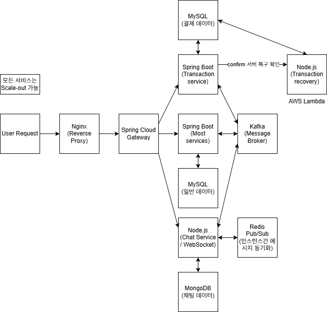
케어매칭 프로젝트를 서비스에 적합한 MSA 아키텍처로 전환해보고자 한다.
아키텍처 설계

각 서비스 분리 이유
1. 채팅 서비스 (Chat Service)
| 상황 | Spring MVC | Node.js |
| 채팅 발송 | 요청마다 스레드 할당 | 싱글 스레드 유지 (이벤트 루프 기반 작업) |
채팅 서비스는 작은 요청이 많이 들어온다. 요청마다 실질적인 처리 비용은 낮지만, Spring MVC에서는 많은 요청 때문에 스레드가 많이 생긴다. Node.js를 이용해 스레드의 컨텍스트 스위칭 비용을 최소화하자.
채팅은 네트워크 I/O가 많으니, 실제 구현시에는 오버헤드가 적은 라이브러리도 찾아보자.
2. 결제 서비스 (Transaction Service)
결제 서비스의 경우, 시스템의 기술적인 성능보다는 도메인의 중요성 때문에 나눠보고자 했다.
결제 서비스가 다른 시스템으로부터 장애가 격리될 수 있도록 하고, 결제 시스템 장애 발생시 즉시 "결제 시스템"이 장애라는 점을 인지할 수 있을 것이다.
3. 결제 복구 시스템 (Transaction Recovery)
결제 복구 시스템은 항상 실행되어야 하는 시스템이 아니다.
PG사의 일시적인 장애가 발생했을 때, 장애 복구 직후, 밀려있던 작업을 처리해주기 위한 시스템이다.
필요할 때만 실행될 수 있도록 하는데는 AWS Lambda가 적합하다고 생각했고, Cold Start 할 때도 즉시 실행하기 위해 Node.js 기반으로 해야 빠르게 실행할 수 있을 것이라고 생각했다.
API Gateway도 수평 확장 가능하게
API Gateway도 수평 확장이 필요할까? 라는 고민을 했다.
없어도 되는가? API 게이트웨이는 사실 단순히 요청을 전달해주기만 하는 일을 하기 때문에 부하가 크지는 않을 것
있어야 하는가? API 게이트웨이는 전체 시스템과 사용자를 이어주는 단일 장애점.
기술적인 효용성보다는 단일 장애점 극복이 더 중요한 문제라고 판단해 수평 확장을 할 수 있게 만들었다 (ALB 사용) AWS의 Auto-Scaling을 활용해 필요할 때만 확장하면 비용이 크지는 않을 것.
MSA 밑바닥 다지기

- MSA 시스템을 구성하기 전에, API Gateway 추가
- 기존 모놀로식 서비스를 최대한 건들지 않는 선으로 유지
프로젝트에 디렉토리 추가
모노레포 유지 - 기존 디렉토리 구조는 그대로 두고, infra 디렉토리를 만들어서 Spring Cloud Gateway 구성
infra/
└─ gateway/
├─ build.gradle
├─ src/main/java/
│ ├─ com/sesac/carematching/infra/gateway/
│ └─ GatewayApplication.java
└─ resources/
└─ application.yaml
루트 디렉토리에 `settings.gradle` 추가
rootProject.name = 'carematching'
include ':infra:gateway'
이렇게 `settings.gradle`을 구성하면 하나의 디렉토리 안에서 다른 모듈도 실행할 수 있다.
실행: `./gradlew :infra:gateway:bootRun`
빌드: `./gradlew :infra:gateway:build`
포트 변경
Gateway 서버: 8080
기존 서버: 8080 → 8081
Gateway application.yaml 설정
server:
port: 8080
spring:
cloud:
compatibility-verifier:
enabled: false
gateway:
routes:
- id: carematching-service
uri: "${carematching.backend.uri:http://localhost:8081}"
predicates:
- Path=/carematching/**
filters:
- StripPrefix=1 # 경로의 첫 번째 세그먼트 제거 (숫자가 늘어나면 제거하는 경로의 깊이가 늘어남)
application:
name: gateway
Gateway를 통해 백엔드 접속 확인
`http://localhost:8080/carematching/api/v1/caregivers`로 접속하니, 8081에서 실행 중인 서버의 응답이 잘 왔다.
오늘의 마무리
MSA 시스템의 밑바닥을 만든 날.
이제 carematching 서비스에서 떼어내고 싶은 부분을 Micro Service로 만든 다음, 기존 모놀로식 서버에서 해당 로직을 제거하면 된다.
'케어매칭 서비스 배포' 카테고리의 다른 글
| 결제 시스템: Enum을 활용한 유한 상태 기계 만들기 (0) | 2025.11.11 |
|---|---|
| [MSA 전환기] Day 4 - MS별 버전 관리, CORS 관리 (0) | 2025.11.04 |
| [MSA 전환기] Day 2 - 타임아웃 및 http/2 설정 (0) | 2025.11.01 |
| 컨테이너 환경 Nginx에 HTTPS 적용 및 인증서 자동 재발급 (0) | 2025.09.24 |
| 케어매칭 AWS 프리티어 배포기 (0) | 2025.07.12 |